Withdraw Gateways

This document describes how users and developers can utilize gateways to withdraw tokens from L2 to L1. We provide several gateways for standard tokens and a gateway router on L2, listed in the table below.

Gateway ContractDescription
L2GatewayRouterThe gateway router supports the withdrawal of ETH and ERC20 tokens.
L2ETHGatewayThe gateway for ETH withdrawals.
L2StandardERC20GatewayThe gateway for standard ERC20 token withdrawals.
L2CustomERC20GatewayThe gateway for custom ERC20 token withdrawals.
L2WETHGatewayThe gateway for Wrapped ETH withdrawals.
L2ERC721GatewayThe gateway for ERC-721 token withdrawals.
L2ERC1155GatewayThe gateway for ERC-1155 token withdrawals.

Overview

Withdraw Workflow

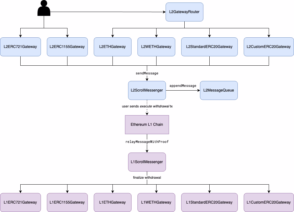
The figure depicts the withdrawal workflow from L2 to L1. Users call the gateways to initialize the token withdrawal. The withdrawal is encoded into a message sent to the L2ScrollMessenger, which is then appended to the L2MessageQueue. L2MessageQueue maintains a Withdraw Trie and updates the root every time a new message appended. The Withdraw Trie root is finalized on the L1 rollup contract along with the L2 state root. After the new Withdraw Trie root is finalized on the L1, users or third parties can then construct a valid Merkle Inclusion Proof to the Withdraw Trie root and send a withdraw execution transaction to finalize the withdrawal on L1. You can find more details about the L2-to-L1 message relay workflow in the Cross-Domain Messaging.

The subsequent sections describe the details of how different tokens are withdrawn.

Withdrawing ETH

The withdrawal of ETH token works as follows.

  1. L2GatewayRouter provides three functions to withdraw ETH from L2 to L1. withdrawETHAndCall function can withdraw ETH and execute a contract call at the same time.

    function withdrawETH(uint256 _amount, uint256 _gasLimit) external payable;
    
    function withdrawETH(address _to, uint256 _amount, uint256 _gasLimit) public payable;
    
    function withdrawETHAndCall(
        address _to,
        uint256 _amount,
        bytes calldata _data,
        uint256 _gasLimit
    ) external payable;
  2. The withdrawETHAndCall functions call into L2ETHGateway. L2ETHGateway encodes the withdraw message and sends it to the L2ScrollMessenger contract along with the withdrawn ETH.

  3. The withdrawn ETH is again locked in the L2ScrollMessenger contract. L2ScrollMessenger appends the message to the message queue in the L2MessageQueue contract.

  4. The withdrawal execution transaction on L1 calls the L1ScrollMessenger.relayMessageWithProof function to finalize the withdrawal. In the case of ETH withdrawal, the relayMessageWithProof function calls L1ETHGateway.finalizeWithdrawETH to send back ETH to the recipient account on L1.

  5. If the user calls withdrawETHAndCall on L2, the finalizeWithdrawETH in the L1ETHGateway contract will forward the additional data to the target L1 contract.

Withdrawing ERC20 Tokens

The withdraw of ERC20 tokens works as follows.

  1. To withdraw ERC20 tokens from L1 to L2, users can use L2GatewayRouter.withdrawERC20 and L2GatewayRouter.withdrawERC20AndCall showed below.

    function withdrawERC20(address _token, uint256 _amount, uint256 _gasLimit) external payable;
    
    function withdrawERC20(address _token, address _to, uint256 _amount, uint256 _gasLimit) external payable;
    
    function withdrawERC20AndCall(
        address _token,
        address _to,
        uint256 _amount,
        bytes memory _data,
        uint256 _gasLimit
    ) public payable;
  2. Based on the mapping from ERC20 tokens to gateway, the L2GatewayRouter calls to the corresponding gateway, L2StandardERC20Gateway, L2CustomERC20Gateway, or L2WETHGateway. The remaining of steps will be described separately.

Standard and Custom ERC20 Tokens

The withdrawal of standard and custom ERC20 tokens works in the same way as follows.

  1. The L2StandardERC20Gateway or L2CustomERC20Gateway contract burns the withdrawn ERC20 token, encodes the withdrawal into a message, and sends it to L2ScrollMessenger.
  2. The L1 withdrawal execution transaction calls L1ScrollMessenger.relayMessageWithProof function to finalize the withdrawals on L1. In the case of standard or custome ERC20 token withdrawal, the transaction calls finalizeWithdrawERC20 function on the L1StandardERC20Gateway or L1CustomERC20Gateway contract respectively.
    • In the L1StandardERC20Gateway contract, if this is the first withdrawal transaction of a ERC20 token, finalizeWithdrawERC20 function will update the mapping from L1 token address to its L2 token address in the tokenMapping.
  3. The L1 ERC20 token gateway releases the locked ERC20 tokens by transferring them from itself to the recipient address on L1.
  4. If the user calls withdrawERC20AndCall on L2, the gateways will call the target L1 contract with additional data.

WETH Token

We provide a custom gateway L2WETHGateway for Wrapped ETH token on L2 and record the gateway address in the L2GatewayRouter. The withdrawal of WETH token works as follows.

  1. L2WETHGateway transfers the withdrawn WETH token to itself and unwraps WETH token to native ETH token. The ETH token is then sent back to the L2ScrollMessenger contract.
  2. L2WETHGateway encodes the token withdrawal message and forwards it to L2ScrollMessenger.
  3. The L1 withdrawal execution transaction calls L1ScrollMessenger.relayMessageWithProof function to finalize the withdrawal on L1. In the case of WETH token withdrawal, the transaction calls L1WETHGateway.finalizeWithdrawERC20 and sends the withdrawn amount in ETH to L1WETHGateway.
  4. L1WETHGateway wraps the withdrawn ETH to L1 WETH token again and transfers to the recipient address on L1.
  5. If the user calls withdrawERC20AndCall on L2, the L1WETHGateway will call the target L1 address with additional data.

Withdrawing ERC-721/ERC-1155 Tokens

The withdrawal of ERC-721 or ERC-1155 tokens works very similar to ERC20 tokens. One can use the gateway L2ERC721Gateway or L2ERC1155Gateway to withdraw ERC-721 /ERC-1155 tokens from L2.

function withdrawERC721(
    address _token,
    uint256 _tokenId,
    uint256 _gasLimit
) external payable;

function withdrawERC721(
    address _token,
    address _to,
    uint256 _tokenId,
    uint256 _gasLimit
) external payable;

function withdrawERC1155(
    address _token,
    uint256 _tokenId,
    uint256 _amount,
    uint256 _gasLimit
) external payable;

function withdrawERC1155(
    address _token,
    address _to,
    uint256 _tokenId,
    uint256 _amount,
    uint256 _gasLimit
) external payable;

To facilitate a large amount of ERC-721 or ERC-1155 token withdrawals, we also provide batch withdraw functions in the L2ERC721Gateway and L2ERC1155Gateway contract via the following functions:

function batchWithdrawERC721(
    address _token,
    uint256[] calldata _tokenIds,
    uint256 _gasLimit
) external payable;

function batchWithdrawERC721(
    address _token,
    address _to,
    uint256[] calldata _tokenIds,
    uint256 _gasLimit
) external payable;

function batchWithdrawERC1155(
    address _token,
    uint256[] calldata _tokenIds,
    uint256[] calldata _amounts,
    uint256 _gasLimit
) external payable;

function batchWithdrawERC1155(
    address _token,
    address _to,
    uint256[] calldata _tokenIds,
    uint256[] calldata _amounts,
    uint256 _gasLimit
) external payable;

The L1 counterpart contracts for ERC-721 or ERC-1155 tokens are L1ERC721Gateway and L1ERC1155Gateway to finalize withdrawals on L1.

What's Next

Stay up-to-date on the latest Scroll Developer news
Roadmap updates, virtual and live events, ecosystem opportunities and more
Thank you for subscribing!

Resources

Follow Us

© Version 1.0.0 Scroll Ltd 2023